Metadata |
The result of Invantive producer is based on metadata defined in the Invantive Producer repository. The Invantive Producer repository will be installed along with an application.
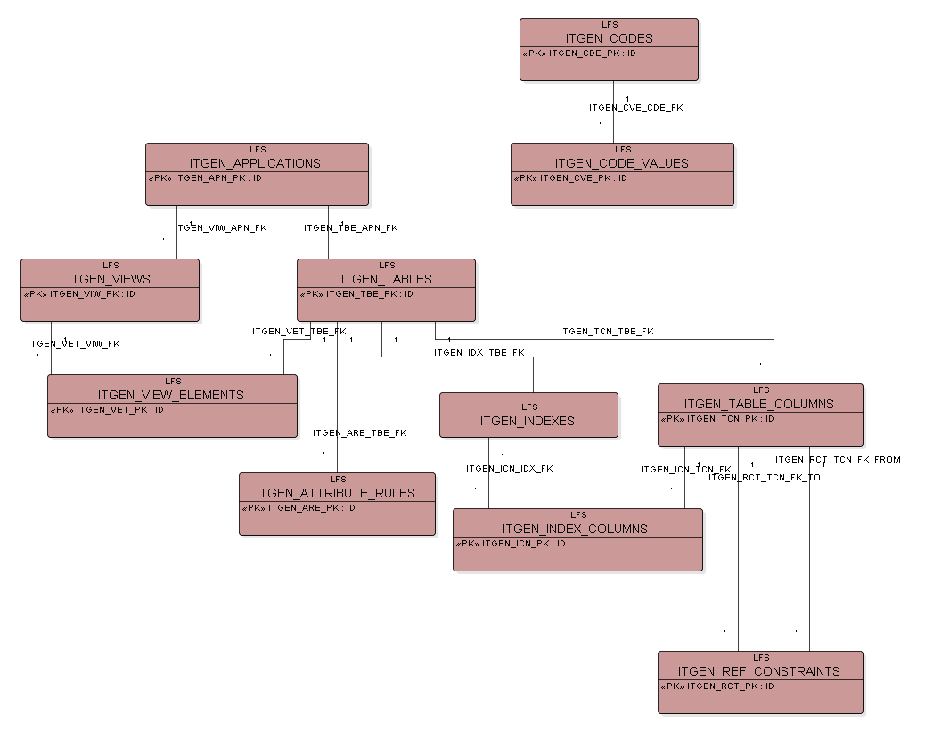
The normalized data model of the Invantive Producer repository is as follows:

Each application has a row in itgen_applications (loading via itgen_applications_v). Normally each application has two rows:
•A row for Invantive Producer.
•A row for the application.
The loading of data into Invantive Producer is done through the business layer. This business layer is produced by Invantive Producer.
After creating the application you specify the data model by loading data in:
•Tables in Itgen_tables_v.
•Columns in Itgen_table_columns_v.
•Indexes in itgen_indexes_v and itgen_index_columns_v.
•Referential constraints in itgen_ref_constraints_v.
Then you specify the business tier:
•Views in itgen_views_v.
•Parts of the view in itgen_view_elements_v.
•Business rules in itgen_attribute_rules_v.
Invantive Producer knows the ‘AUTOCOMPLETE’ function to complete a basic data model to a production-ready data model. The autocomplete is controlled based on settings in the application and data in the code tables itgen_codes_v and itgen_code_values_v.
Invantive Estate